Home
Fixtures & Results
Teams
Sponsors
Sponsorship Opportunities
President's Welcome
Sponsorship Prospectus
Sponsors List
Policies
Code of Conduct
Selection Policy
Safeguarding
Privacy Notice
GDPR
Photography, Filming and Live Streaming Policy
Remit and Governance Policy
Facilities
Events
Gallery
May 2026 Newsletter
WCCL
Division 1 (1XI)
Division 4 (2XI)
Division 8 (3XI)
Division 10 (4XI)
Club Info
Club Contact List
Join Our Club
About the Club
Locations
Community
Teamwear
PlayCricket site
Login
Join Club
Home
About the Club
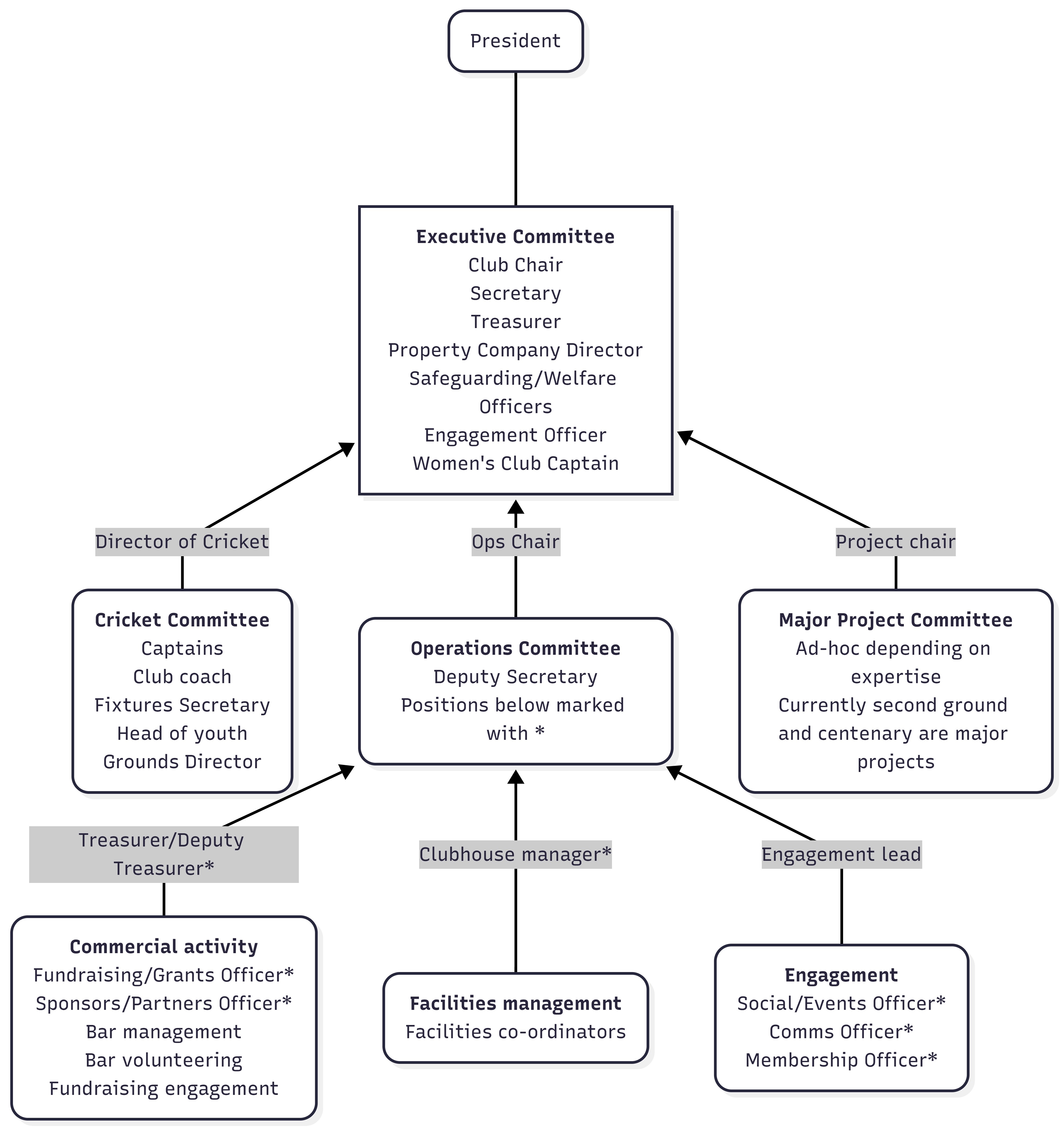
Club Structure
Proudly Presented By
Powered by